喜报!我校7项成果入选2022年国家级教学成果奖!
日期:2023-07-25 15:53 来源:教务处
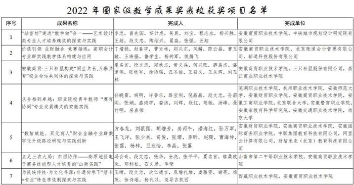
7月24日,中华人民共和国教育部发布《教育部关于批准2022年国家级教学成果奖获奖项目的决定》的通知,我校7项成果荣获2022年国家级教学成果奖二等奖,其中作为牵头单位主持3项,作为参与单位完成4项。
我校党委副书记、院长李忠主持的《“站室坊”递进“教学做”合一——艺术设计类专业人才培养模式的探索与实践》,形成了递进式“教学做合一”人才培养模式;会计学院院长丁增稳主持的《价值引领 业财融合 竞赛锤炼:高职会计专业群实践教学体系构建与应用》,构建了高职会计专业群“五步法”实践教学体系;电子商务学院院长夏名首主持的《安徽商贸·三只松鼠构建“同生共长,互融共育”校企命运共同体的探索与实践》,探索了校企协同共生、共长、共赢的校企命运共同体。我校参与的《从合格到卓越:职业院校青年教师“赛育协同”专业发展模式的安徽实践》《“数智赋能、双元育人”财会金融专业群数字化升级路径研究与实践创新》《立足三农大局:东西协作——高原地区电子商务技能型人才培养的“山南实践”》《为民族传技·为文化寻源:非遗传承下“唐卡+专业”特色学徒制探索与实践》等项目分别凝练了我校在教师培养、专业群建设、人才培养模式等方面的实践探索与成果。
以上国家级教学成果奖的取得,皆依托我校长期积累的人才培养模式、产教融合、特色办学、教学建设和教学改革等方面的改革与实践,是我校多年来大力推进教育教学改革、不断深化人才培养模式创新、持续提升内涵建设、高度重视高层次教学成果培育而获得的重大成果。
国家级教学成果奖每四年评选一次,是我国教育领域政府层面的最高奖励。此次荣誉的获得是提交给“双高计划”验收的优秀答卷,是用高质量的教学成果向学校百廿校庆献礼,更是全体商贸人对新时代职业教育发展新格局、社会经济发展新需要、学生成长成才新目标作出的最强回应。接下来我校将继续立足本校办学定位和特色,充分发挥国家级教学成果奖的示范引领作用,推动我校办学特色、办学实力、教育教学能力和研究水平再上新台阶。(陶星宇/文、图;黄义兵/预审;杜媛涛/审核)
主持获奖成果简介:
《“站室坊”递进“教学做”合一——艺术设计类专业人才培养模式的探索与实践》
该成果通过“三站、两室、一坊”的阶梯式设计与应用,探索艺术设计类专业课程体系和教学内容、教学方式改革,促进学生“专业基础能力—岗位核心能力—综合应用能力”逐级提升,形成递进式“教学做合一”人才培养模式。“三站”是依据实际岗位需求将专业基础课程,模块化整合融入到“方案设计、效果表现、项目制图”三类教学型工作站,夯实学生专业基础能力。“两室”是根据市场需求,设立“环境设计”和“数字创意”两类实战型工作室,强化学生岗位核心能力。“一坊”是依托社会服务真实项目,建立生产型工作坊,提升学生综合应用能力。
《价值引领业财融合竞赛锤炼:高职会计专业群实践教学体系构建与应用》
该成果充分发挥多年以来培育形成的“执着专注、百折不挠”的徽商工匠精神,借助“互联网+”账道会计班的校企合作优势,以全国职业技能大赛为抓手,构建了高职会计专业群“五步法”实践教学体系,该成果经过多年实践检验和应用推广,形成了可借鉴、可复制的人才培养模式,在全国高职院校中发挥了示范和引领作用。
《安徽商贸·三只松鼠构建“同生共长,互融共育”校企命运共同体的探索与实践》
该成果以“人类命运共同体”理念为指引,探索命运共同体理念在职业教育领域的应用。依托教育部现代学徒制试点、国家级骨干专业和电子商务卓越人才培养计划等项目,以一体化培养为手段,双元主体协同育人,探索校企协同共生、共长、共赢的校企命运共同体。


